№122 ГДЗ Рымкевич 10-11 класс (Физика)
Решение #1
Решение #2
Решение #3

Рассмотрим вариант решения задания из учебника Рымкевич 10-11 класс, Дрофа:
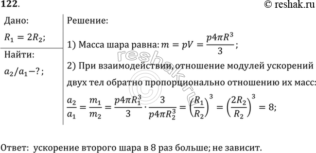
Найти отношение модулей ускорений двух стальных шаров во время столкновения, если радиус первого шара в 2 раза больше радиуса второго. Зависит ли ответ задачи от начальных скоростей шаров?
*размещая тексты в комментариях ниже, вы автоматически соглашаетесь с пользовательским соглашением