№207 ГДЗ Рымкевич 10-11 класс (Физика)
Решение #1
Решение #2

Рассмотрим вариант решения задания из учебника Рымкевич 10-11 класс, Дрофа:
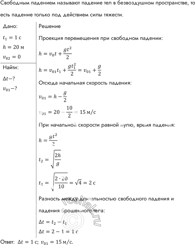
Какую начальную скорость надо сообщить камню при бросании его вертикально вниз с моста высотой 20 м, чтобы он достиг поверхности воды через 1 с? На сколько дольше длилось бы падение камня с этой же высоты при отсутствии начальной скорости?
*размещая тексты в комментариях ниже, вы автоматически соглашаетесь с пользовательским соглашением