№702 ГДЗ Рымкевич 10-11 класс (Физика)
Решение #1
Решение #2
Решение #3

Рассмотрим вариант решения задания из учебника Рымкевич 10-11 класс, Дрофа:
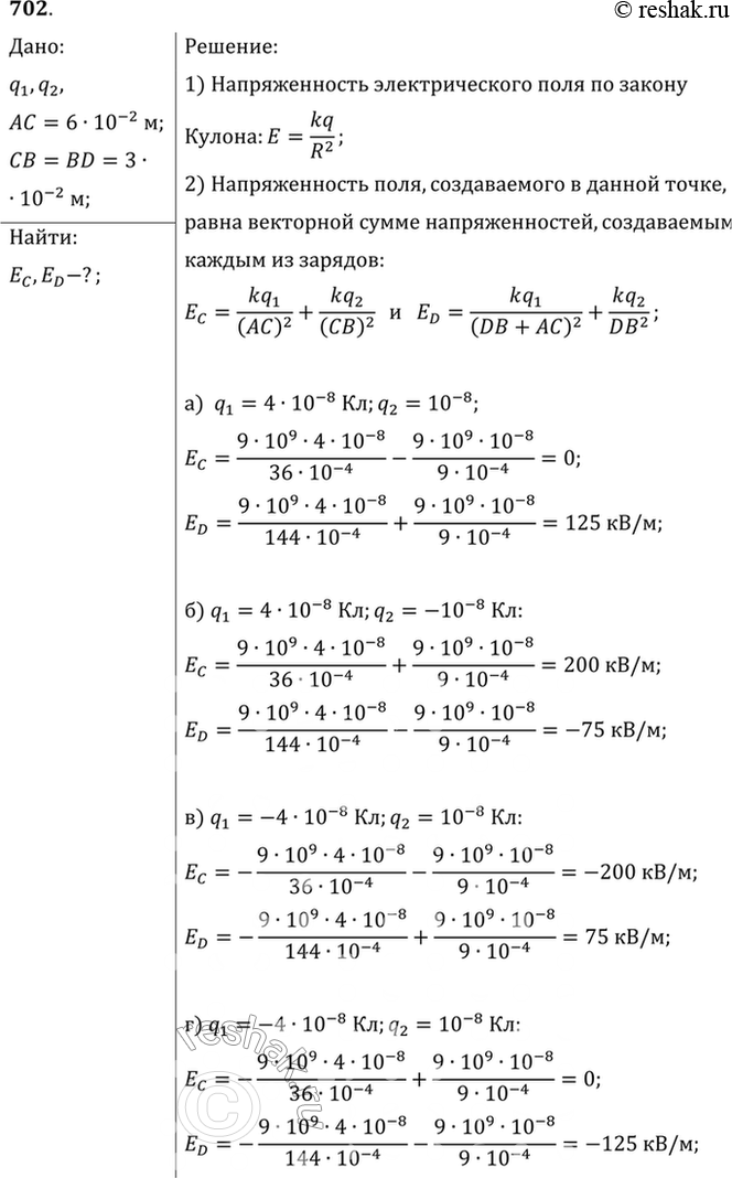
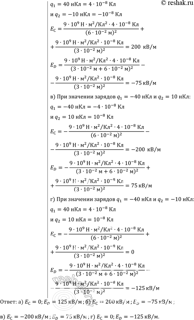
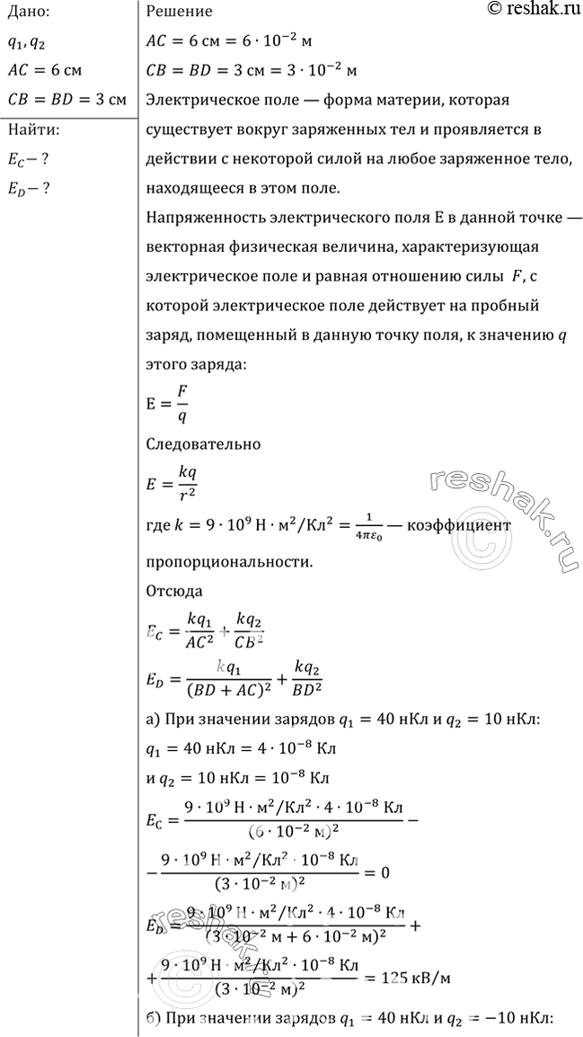
В точке А (рис. 74) расположен заряд ql9 в точке В — заряд q2. Найти проекцию на ось X вектора напряженности результирующего поля в точках С и D, если АС = 6 см, СВ = BD = 3 см. Решить задачу для следующих значений зарядов: а) q1= 40 нКл, q2 = 10 нКл; б) q1= 40 нКл, q2 = -10 нКл; в) q1 = -40 нКл, q2 = 10 нКл; г) q1 = -40 нКл, q2 = -10 нКл.
*размещая тексты в комментариях ниже, вы автоматически соглашаетесь с пользовательским соглашением