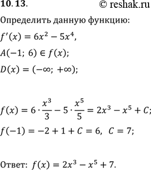
Упр.10.13 ГДЗ Мерзляк 11 класс Углубленный уровень (Алгебра)
Решение #1

Рассмотрим вариант решения задания из учебника Мерзляк, Номировский, Поляков 11 класс, Вентана-Граф, Просвещение:
10.13. Задайте формулой функцию, определённую на промежутке (-бесконечность; +бесконечность), график которой проходит через точку A(-1; 6), если угловой коэффициент касательной, проведённой к этому графику в точке с абсциссой x, равен 6x^2-5x^4.
*размещая тексты в комментариях ниже, вы автоматически соглашаетесь с пользовательским соглашением