Упр.12.3 ГДЗ Мерзляк 11 класс Углубленный уровень (Алгебра)
Решение #1

Рассмотрим вариант решения задания из учебника Мерзляк, Номировский, Поляков 11 класс, Вентана-Граф, Просвещение:
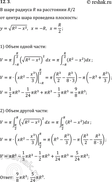
12.3. В шаре радиуса R на расстоянии R/2 от центра шара проведена плоскость, которая разбивает шар на две части. Найдите объёмы этих частей.
*размещая тексты в комментариях ниже, вы автоматически соглашаетесь с пользовательским соглашением