Упр.13.17 ГДЗ Мерзляк 11 класс Углубленный уровень (Алгебра)
Решение #1

Рассмотрим вариант решения задания из учебника Мерзляк, Номировский, Поляков 11 класс, Вентана-Граф, Просвещение:
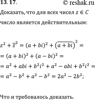
13.17. Докажите, что для всех zєC число z^2+(z)^2 является действительным.
*размещая тексты в комментариях ниже, вы автоматически соглашаетесь с пользовательским соглашением