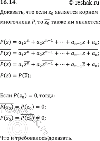
Упр.16.14 ГДЗ Мерзляк 11 класс Углубленный уровень (Алгебра)
Решение #1

Рассмотрим вариант решения задания из учебника Мерзляк, Номировский, Поляков 11 класс, Вентана-Граф, Просвещение:
16.14. Докажите, что если комплексное число z_0 является корнем многочлена Р с действительными коэффициентами, то комплексное число !z_0 также является корнем многочлена Р.
*размещая тексты в комментариях ниже, вы автоматически соглашаетесь с пользовательским соглашением