Упр.17.5 ГДЗ Мерзляк 11 класс Углубленный уровень (Алгебра)
Решение #1

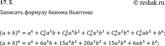
Рассмотрим вариант решения задания из учебника Мерзляк, Номировский, Поляков 11 класс, Вентана-Граф, Просвещение:
17.5. Запишите формулу бинома Ньютона для (a+b)^6.
*размещая тексты в комментариях ниже, вы автоматически соглашаетесь с пользовательским соглашением