Упр.18.33 ГДЗ Мерзляк 11 класс Углубленный уровень (Алгебра)
Решение #1

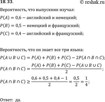
Рассмотрим вариант решения задания из учебника Мерзляк, Номировский, Поляков 11 класс, Вентана-Граф, Просвещение:
18.33. Выпускники курсов иностранных языков изучали английский, немецкий и французский языки. Вероятность того, что наугад выбранный выпускник знает английский и немецкий языки, равна 0,6, немецкий и французский — 0,5, а английский и французский — 0,4. Может ли администрация курсов гарантировать, что в среднем каждый четвёртый выпускник знает все три языка?
*размещая тексты в комментариях ниже, вы автоматически соглашаетесь с пользовательским соглашением