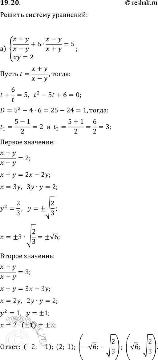
Упр.19.20 ГДЗ Мордкович Семенов 9 класс (Алгебра)
Решение #1

Рассмотрим вариант решения задания из учебника Мордкович, Семенов, Александрова 9 класс, Бином:
19.20. Решите систему уравнений:
а) {(x+y)/(x-y)+6·(x-y)/(x+y)=5, xy=2};
б) {(x+2y)/(x-2y)-3·(x-2y)/(x+2y)=2, xy=4}.
*размещая тексты в комментариях ниже, вы автоматически соглашаетесь с пользовательским соглашением