Упр.24.21 ГДЗ Мерзляк 11 класс Углубленный уровень (Алгебра)
Решение #1

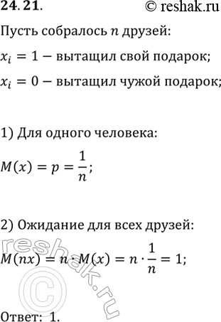
Рассмотрим вариант решения задания из учебника Мерзляк, Номировский, Поляков 11 класс, Вентана-Граф, Просвещение:
24.21. Друзья собрались праздновать Новый год. Каждый из компании подготовил один подарок. Все подарки сложили в мешок Деда Мороза и перемешали. За участие в конкурсах каждому из друзей досталось по одному подарку, выбранному случайным образом из мешка Деда Мороза. Чему равно математическое ожидание количества друзей, которым достался собственный подарок?
*размещая тексты в комментариях ниже, вы автоматически соглашаетесь с пользовательским соглашением