Упр.27.22 ГДЗ Мерзляк 11 класс Углубленный уровень (Алгебра)
Решение #1

Рассмотрим вариант решения задания из учебника Мерзляк, Номировский, Поляков 11 класс, Вентана-Граф, Просвещение:
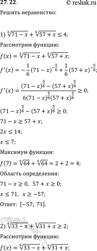
27.22. Решите неравенство:
1) (71-x)^(1/6)+(57+x)^(1/6)<4;
2) (33-x)^(1/6)+(31+x)^(1/6)>2;
3) 2v(x-3)+(x^3+9x+10)^(1/3)>4;
4) log_2 (v(x+3)+2)log_3 (x^2+6x+18)>2.
*размещая тексты в комментариях ниже, вы автоматически соглашаетесь с пользовательским соглашением