Упр.32 ГДЗ Дорофеев Шарыгин 6 класс (Математика)
Решение #1

Рассмотрим вариант решения задания из учебника Дорофеев, Шарыгин, Суворова 6 класс, Просвещение:
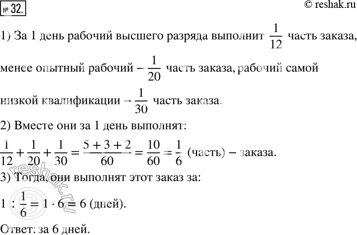
32. На заводе трудятся рабочие разной квалификации. Рабочий высшего разряда может выполнить заказ за 12 дней, менее опытный рабочий - за 20 дней. Рабочий самой низкой квалификации выполнит этот заказ за 30 дней. За сколько дней выполнит этот заказ бригада из трёх рабочих разной квалификации?
Подсказка. Для составления плана решения посмотрите план, приведённый в упражнении 28.
*размещая тексты в комментариях ниже, вы автоматически соглашаетесь с пользовательским соглашением