Упр.1.46 ГДЗ Мордковича 11 класс профильный уровень (Алгебра)
Решение #1
Решение #2(записки учителя)
Решение #3(записки школьника)

Рассмотрим вариант решения задания из учебника Мордкович, Семенов 11 класс, Мнемозина:
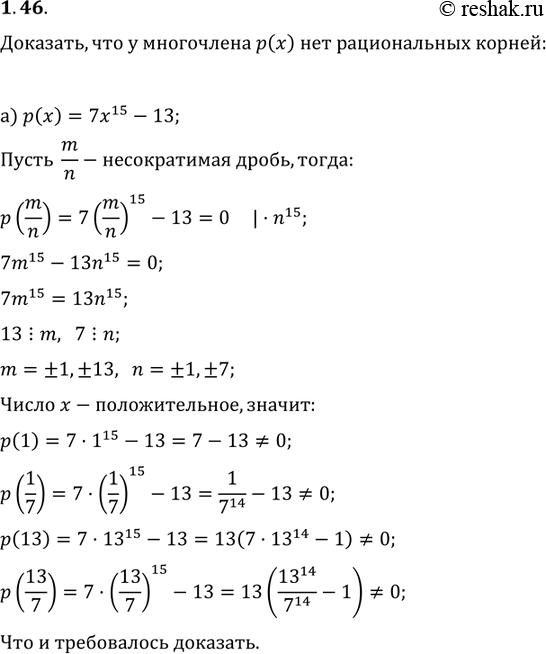
1.46. Докажите, что у данного многочлена р(х) нет рациональных корней:
а)р(х) = 7х15 - 13; б) р(х) = Зх7 + 1.
*размещая тексты в комментариях ниже, вы автоматически соглашаетесь с пользовательским соглашением