Упр.11.23 ГДЗ Мордковича 11 класс профильный уровень (Алгебра)
Решение #1
Решение #2(записки учителя)
Решение #3(записки школьника)

Рассмотрим вариант решения задания из учебника Мордкович, Семенов 11 класс, Мнемозина:
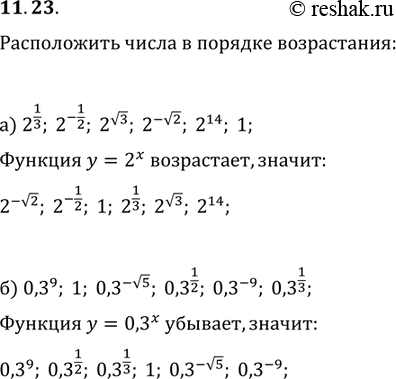
Расположите числа в порядке возрастания:
11.23. а) 2^1/3; 2^-1/2; 2^; 2^корень 3; 2^14; 1;
б) 0,3^9; 1; 0,3-корень 5; 0,3^1/2; 0,3^-9; 0,3^1/3.
*размещая тексты в комментариях ниже, вы автоматически соглашаетесь с пользовательским соглашением