Упр.11.9 ГДЗ Мордковича 11 класс профильный уровень (Алгебра)
Решение #1
Решение #2(записки учителя)
Решение #3(записки школьника)

Рассмотрим вариант решения задания из учебника Мордкович, Семенов 11 класс, Мнемозина:
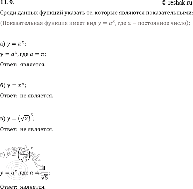
11.9 а) y= Пиx;
б) y= xПи;
в)y=(корень x)5;
г) y= (1/корень 5)x.
*размещая тексты в комментариях ниже, вы автоматически соглашаетесь с пользовательским соглашением