Упр.14.2 ГДЗ Мордковича 11 класс профильный уровень (Алгебра)
Решение #1
Решение #2(записки учителя)
Решение #3(записки школьника)

Рассмотрим вариант решения задания из учебника Мордкович, Семенов 11 класс, Мнемозина:
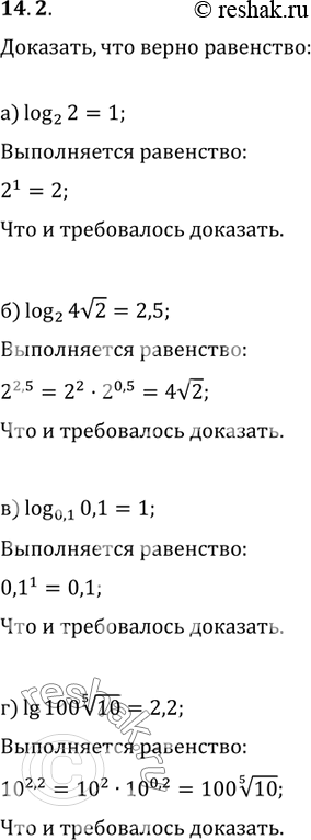
14.2 а)log 2 (2) =1;
б)log 2 (4) корень 2=2,5;
в)log 0,1(0,1)=1;
г)lg100 корень 5 степени 10=2,2.
*размещая тексты в комментариях ниже, вы автоматически соглашаетесь с пользовательским соглашением