Упр.15.18 ГДЗ Мордковича 11 класс профильный уровень (Алгебра)
Решение #1
Решение #2(записки учителя)
Решение #3(записки школьника)

Рассмотрим вариант решения задания из учебника Мордкович, Семенов 11 класс, Мнемозина:
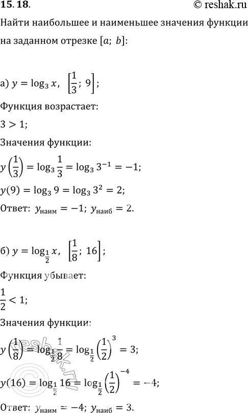
Найдите наибольшее и наименьшее значения функции на заданном отрезке:
15.18 а)y=log3(x), [1/3;9]; в)y=lg(x), [1;1000];
б)y=log1/2(x), [1/8;16]; г)y=log2/3(x), [8/27;81/16].
*размещая тексты в комментариях ниже, вы автоматически соглашаетесь с пользовательским соглашением