Упр.6.30 ГДЗ Мордковича 11 класс профильный уровень (Алгебра)
Решение #1
Решение #2(записки школьника)

Рассмотрим вариант решения задания из учебника Мордкович, Семенов 11 класс, Мнемозина:
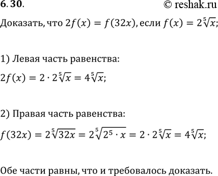
6.30. Докажите, что 2f(x) = f(32х), если f(x) = 2 корень 5 степени x.
*размещая тексты в комментариях ниже, вы автоматически соглашаетесь с пользовательским соглашением