Упр.7.6 ГДЗ Мордковича 11 класс профильный уровень (Алгебра)
Решение #1
Решение #2(записки учителя)
Решение #3(записки школьника)

Рассмотрим вариант решения задания из учебника Мордкович, Семенов 11 класс, Мнемозина:
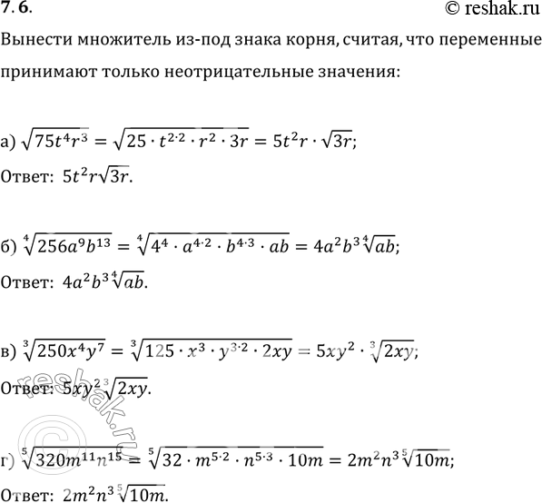
7.6. a) корень 75t4г3; в) корень 3 степени 250х4y7;
б) корень 4 степени 256a9b13; г) корень 5 степени 320m11n15.
*размещая тексты в комментариях ниже, вы автоматически соглашаетесь с пользовательским соглашением