Упр.51 ГДЗ Разумовская Львова 7 класс ФГОС (Русский язык)
Решение #1

Рассмотрим вариант решения задания из учебника Разумовская, Львова, Капинос 7 класс, Дрофа:
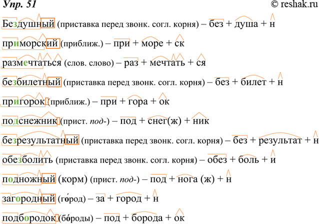
51. Письменно докажите, что данные слова образованы приставочно-суффиксальным способом. Объясните правописание этих слов.
Образец записи:
раз- + бежать+ -ся -> разбежаться;
со- + курс + -ник () -> сокурсник.
Бе..душный, пр..морский, разм..чтаться, бе..билетный, пр..горок, по..снежник, бе..результатный, обе..болить, п..дножный (корм), заг..родный, подб..родок.
*размещая тексты в комментариях ниже, вы автоматически соглашаетесь с пользовательским соглашением