Упр.11.33 ГДЗ Мордковича 11 класс профильный уровень (Алгебра)
Решение #1
Решение #2(записки учителя)
Решение #3(записки школьника)

Рассмотрим вариант решения задания из учебника Мордкович, Семенов 11 класс, Мнемозина:
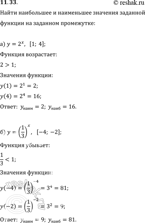
11.33. Найдите наибольшее и наименьшее значения заданной функции на заданном промежутке:
а) у = 2х, [1; 4];
б)y=(1/3)x, [-4;2];
в)y=(1/3)x, [0;4];
г)y=2x, [-4;2].
*размещая тексты в комментариях ниже, вы автоматически соглашаетесь с пользовательским соглашением