Упр.11.36 ГДЗ Мордковича 11 класс профильный уровень (Алгебра)
Решение #1
Решение #2(записки учителя)
Решение #3(записки школьника)

Рассмотрим вариант решения задания из учебника Мордкович, Семенов 11 класс, Мнемозина:
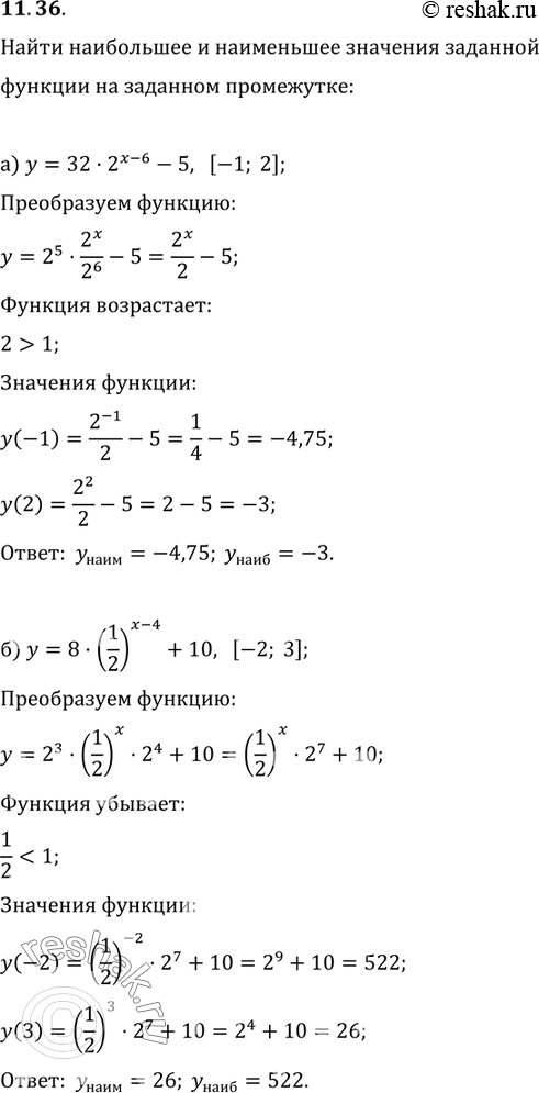
11.36. а) у = 32 * 2^(х-6) - 5, [-1; 2];
б) у = 8*(1/2)^(x-4) +10, [-2;3];
в) у = 27 * 3^(-х-2) + 4, [1; 3];
г) у = 125 * 5^(-х-4) - 12, [-2; 0].
*размещая тексты в комментариях ниже, вы автоматически соглашаетесь с пользовательским соглашением