Упр.4.15 ГДЗ Мордковича 11 класс профильный уровень (Алгебра)
Решение #1
Решение #2(записки учителя)
Решение #3(записки школьника)

Рассмотрим вариант решения задания из учебника Мордкович, Семенов 11 класс, Мнемозина:
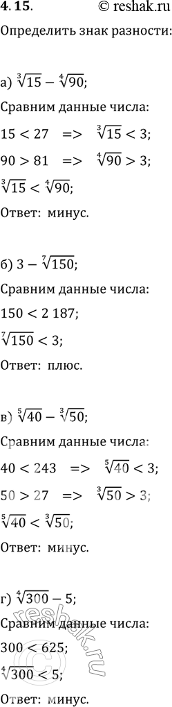
4.15. Определите знак разности:
а) корень 3 степени из 15 - корень 4 степени из 90; в) корень 5 степени из 40 - корень 3 степени из 50;
б) 3 - корень 7 степени из 150; г) корень 4 степени из 300 - 5.
*размещая тексты в комментариях ниже, вы автоматически соглашаетесь с пользовательским соглашением